Instance Verification Kit (IVK)
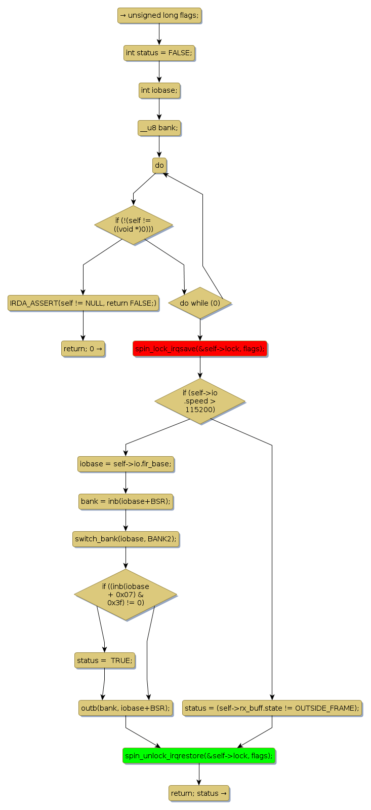
spin lock @ [54286+38+/linux-3.19-rc1/drivers/net/irda/nsc-ircc.c]
Instance Signature: lock
|
The Matching Pair Graph:
|
|
Function Name
|
Control Flow Graph (CFG)
|
Events Flow Graph (EFG)
|
Source Correspondence
|
|
nsc_ircc_is_receiving
|
|
|
[54122+21+/linux-3.19-rc1/drivers/net/irda/nsc-ircc.c]
|